Wuxi Cangier Technology Development Co., Ltd. ก่อตั้งขึ้นในปี 2550 ด้วยทุนจดทะเบียน 58 ล้านหยวน พนักงานมากกว่า 140 คน สินทรัพย์ถาวร 80 ล้านหยวน ครอบคลุมพื้นที่ 33,000 ตารางเมตร
บริษัทเป็นองค์กรไฮเทคที่รัฐยอมรับ โดยมีคุณสมบัติระดับสามของการทำสัญญาอย่างมืออาชีพด้านวิศวกรรมป้องกันสิ่งแวดล้อม และผ่านการรับรองระบบการจัดการคุณภาพระดับสากล ISO9001:2015
บริษัทมีความเชี่ยวชาญในการผลิตของเหลว ก๊าซ ของแข็ง และเตาเผาขยะประเภทอื่นๆ อุปกรณ์บำบัดน้ำเสียอุตสาหกรรม เช่น: เตาเผาขยะอันตรายอุตสาหกรรม เคมี เตาเผาขยะอุตสาหกรรมยา
เตาเผาประเภทหลัก ได้แก่ เตาโรตารี่ เตาเผาขยะ เตาเผาขยะ เตาเผาก๊าซไอเสีย เตาเผาขยะ RTO เตาเผาขยะแบบครบวงจร เตาเผาขยะทางการแพทย์ ฯลฯ
![]()
การประชุมเชิงปฏิบัติการ
![]()
![]()
![]()


เตาเผาขยะมูลฝอย
ขอบเขตการใช้งาน:
น้ำเสียอินทรีย์ความเข้มข้นสูง
ลักษณะสินค้า:
1. ผลการทำให้เป็นละอองที่ดี: ใช้เทคโนโลยีการทำให้เป็นละอองของญี่ปุ่น โดยมีขนาดอนุภาคขนาดเล็กและการเผาไหม้ที่เพียงพอ
2. ไม่มีมลพิษทุติยภูมิ: เทคโนโลยีการเผาไหม้ไนโตรเจนต่ำ ไร้ควัน ไม่มีกลิ่น ไม่มีก๊าซที่เป็นอันตราย
3. ความปลอดภัยสูง: ระบบตรวจสอบเปลวไฟ ระบบเตือนภัยที่สมบูรณ์ และไม่พิจารณาการระเบิด
4. อัตราความผิดพลาดต่ำ: ชิ้นส่วนนำเข้า, ระบบสองวงจร, คุณภาพดีและอายุการใช้งานยาวนาน
5. น้ำมันเสีย ของเหลวของเสีย ตัวทำละลายของเสีย และก๊าซของเสียอินทรีย์สามารถบำบัดได้ดีในเวลาเดียวกันเพื่อลดต้นทุนการดำเนินงาน

เตาเผาขยะอินทรีย์
ขอบเขตการใช้งาน:
ก๊าซไอเสียผสมอุตสาหกรรมก๊าซไอเสียที่ติดไฟได้, สีพ่นสีก๊าซไอเสีย;ก๊าซไอเสียที่ไม่ติดไฟซึ่งสามารถแตกได้ที่อุณหภูมิสูงก๊าซพิษ,
ก๊าซอันตรายและระเบิด เป็นต้น
ลักษณะสินค้า:
1. อุปกรณ์แบ่งเบาบรรเทาความต้านทานหลายขั้นตอน
2. อุปกรณ์ควบคุมภายนอก
3. อุปกรณ์ปล่อยฉุกเฉิน
4. อุปกรณ์กระแสน้ำวนถูกควบคุมโดย PLC
5. การนำพลังงานความร้อนกลับมาใช้ใหม่ และเพื่อลดต้นทุนการดำเนินงาน

เตาเผาขยะแบบใช้ความร้อน (RTO)
ขอบเขตการใช้งาน:
จิตรกรรม สิ่งทอ เภสัชกรรม สารเคมีปานกลางและความเข้มข้นต่ำ ปริมาณลมที่แรงของก๊าซเสียอินทรีย์
องค์ประกอบของก๊าซเสียมีความซับซ้อน มีค่าความร้อนต่ำ เป็นพิษและมีกลิ่นของก๊าซเสียที่เป็นอันตราย
เนื่องจากสายการผลิตที่แตกต่างกันในสายการผลิตเดียวกัน องค์ประกอบของก๊าซไอเสียมักจะเปลี่ยนแปลง
ก๊าซเสียประกอบด้วยส่วนประกอบของสารพิษจากตัวเร่งปฏิกิริยาหรือการลดลงของกิจกรรม (เช่น ปรอท ตะกั่ว ดีบุก สังกะสี สารหนู ฟอสฟอรัส ฯลฯ)
ลักษณะสินค้า:
1. ผลการประหยัดพลังงานอย่างมีนัยสำคัญในขณะที่ลดจำนวนการปล่อยก๊าซเรือนกระจก
2. ผลการแลกเปลี่ยนความร้อนที่ดีขึ้น.3.เสียงรบกวนจากการเผาไหม้ต่ำ
4. ปรับปรุงประสิทธิภาพการทำให้บริสุทธิ์ และยืดอายุเตาหลอม
5. ใช้เทคโนโลยีการเผาไหม้อย่างช้าๆโดยให้ความร้อนได้ดีมีผลในการปกป้องสิ่งแวดล้อมที่ดี
6. การสลายตัวของสารอินทรีย์ออกไซด์อย่างสมบูรณ์
7. ใช้การควบคุมการเผาไหม้อัตโนมัติของ PLC ด้วยระบบอัตโนมัติระดับสูง การทำงานที่เสถียร ความปลอดภัยและความน่าเชื่อถือสูง
8. อุปกรณ์กู้คืนพลังงานความร้อนสามารถตั้งค่าได้อย่างสมเหตุสมผลตามสถานการณ์ของก๊าซเสีย และเชื่อมต่อเตาน้ำมันนำความร้อนหรือหม้อต้มความร้อนเหลือทิ้งในห้องเผาไหม้ที่มีอุณหภูมิสูงก๊าซไอเสียที่อุณหภูมิต่ำใช้เพื่อให้ความร้อนแก่ก๊าซเสียและใช้ประโยชน์จากความร้อนเหลือทิ้งอย่างเต็มที่

เตาเผาขยะมูลฝอย
ขอบเขตการใช้งาน:
ขยะอุตสาหกรรม (ขยะโพลิเมอร์) พลาสติก PE, PU, EVA, ยาง (ยาง), Paulone, Porter, ขวด, ไฟเบอร์, โฟม, ฝ้าย, ผ้า, เรซิน, อะคริลิค, หนัง, Cattle Pander, Integrated Plate,
ผงไม้ไฟฟ้า, ผงยูเรีย, ผ้าแตงผัก, เทปเสียง, เคลือบ, โพลีเมอไรเซชัน
สิ่งของ ฯลฯ ขยะทั่วไป: กระดาษแข็ง เศษกระดาษ เศษไม้ ใบไม้;คัดแยกขยะในครัวเรือนของชุมชนขยะในโรงแรมขยะในสำนักงาน ฯลฯ
ลักษณะสินค้า:
1. การลงทุนต่ำและการดำเนินงานที่สะดวก
2. แยกส่วนการเผาไหม้ทุติยภูมิด้วยความร้อนสูงเพื่อให้แน่ใจว่าการเผาไหม้สมบูรณ์
3. โครงสร้างเอียงสามารถป้องกันไฟย้อนกลับและปล่อยได้ง่าย
4. การออกแบบที่ประณีตทำให้สามารถติดตั้งพื้นที่ขนาดเล็กได้
5. การออกแบบแรงดันลบและความปลอดภัยในการใช้งาน
6. ความร้อนเหลือทิ้งสามารถนำกลับมาใช้น้ำร้อนหรือความร้อนได้

เตาแก๊สควบคุมความร้อน
ขอบเขตการใช้งาน:
ของเสียทางการแพทย์ ของเสียอันตรายจากอุตสาหกรรม
ลักษณะสินค้า:
1. ความสามารถในการปรับตัวได้กว้าง และศักยภาพที่โดดเด่นมากขึ้นสำหรับขยะขนาดใหญ่ ไพโรไลซิสแบบสถิต การแปรสภาพเป็นแก๊ส และการเผาของเสีย การผลิตฝุ่นขนาดเล็กช่วยลดภาระของส่วนการทำให้บริสุทธิ์ของก๊าซไอเสียที่ตามมาได้อย่างมาก และก๊าซที่ปล่อยออกมาไม่มีสี รสจืด และไม่มีควันดำ
2. หลังจากการเผา ปริมาณของเสียจะลดลงมากกว่า 95 ค่าใช้จ่ายในการบำบัดเถ้าต่ำ และการปล่อยเถ้าไม่เป็นพิษและไม่เป็นอันตราย
3. เผาหนึ่งโหลด การเผาอย่างต่อเนื่อง ลดคว
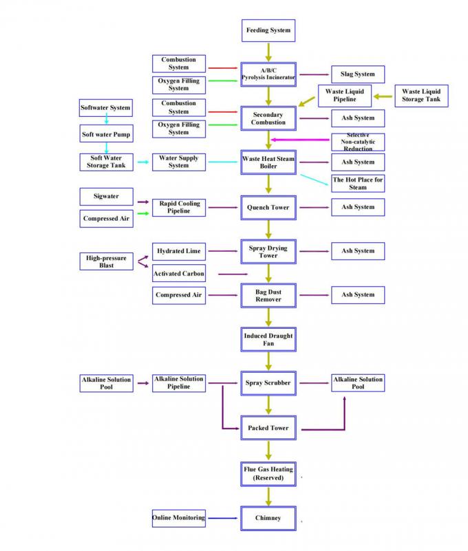
การบำบัดของเสีย: มีเทคโนโลยีที่สมบูรณ์ เช่น ระบบบำบัดล่วงหน้าคิดเป็น 30% บัญชีบำบัดทางชีวเคมี 15% บัญชีบำบัดขั้นสูง 15% ระบบบำบัดน้ำเสียแบบใช้ซ้ำ 20% ระบบบำบัดน้ำเสีย 20% เป็นต้น .
![]()
ผู้ติดต่อ: Ms. XUE JIANG(Hellen)
โทร: +86-18626067891